Produkt
Manufacturing Insights
Ein Analysemodul für Produktionslinien, das Steuerungs-, Sensor- und Produktdaten in einen gemeinsamen Kontext bringt und so Ursachenanalyse, Qualitätsauswertung und Prozessverbesserung beschleunigt.
Kontakt aufnehmenProdukt
Ein Analysemodul für Produktionslinien, das Steuerungs-, Sensor- und Produktdaten in einen gemeinsamen Kontext bringt und so Ursachenanalyse, Qualitätsauswertung und Prozessverbesserung beschleunigt.
Kontakt aufnehmenFunktionale Einordnung
Manufacturing Insights richtet sich an Teams, die Produktionsdaten nicht nur visualisieren, sondern schneller verstehen wollen, warum Qualität, Verfügbarkeit oder Prozessstabilität abweichen.
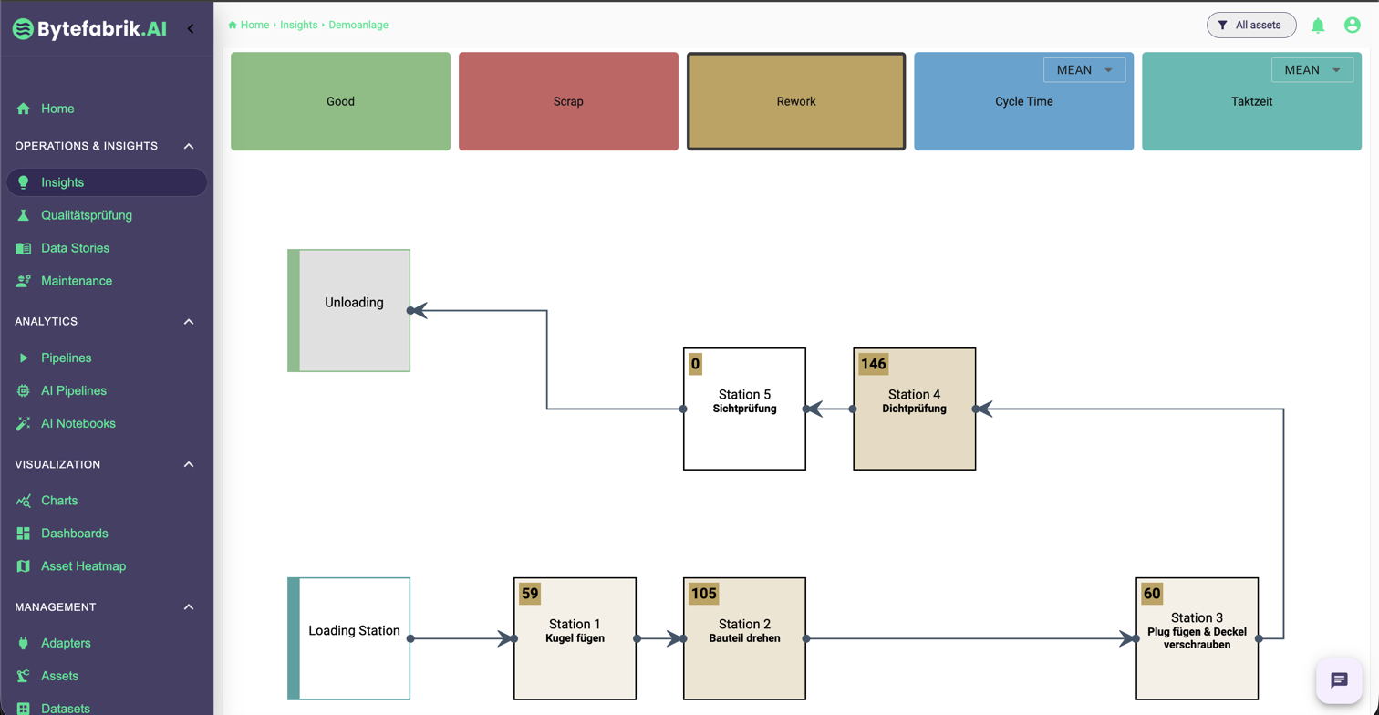
Überblick
Das Modul verknüpft Produktionsereignisse, Prozessparameter, Qualitätsinformationen und Teilekontext, damit Ursachen von Abweichungen über mehrere Ebenen hinweg schneller nachvollziehbar werden.

Das Modul bündelt unterschiedliche Sichten auf dieselbe Produktionsdatenbasis, damit Teams Probleme nicht nur sehen, sondern eingrenzen können.
Typische Einsatzfelder
Je nach Linie und Datenlage unterstützt die Anwendung bei typischen Fragen aus Qualität, Prozess und Betriebsstabilität.
Fehleranalyse
Steuerungsfehler, Warnungen und Störungen lassen sich nach Häufigkeit, Station, Zeitraum oder Prozesskontext auswerten, um wiederkehrende Muster sichtbar zu machen.

Manufacturing Insights kann auf einer vorhandenen Datenbasis oder zusammen mit der Datenanbindung eingeführt werden und liefert früh erste Ursachenbilder.
Zu Beginn werden Linien, Stationen, Signale, Qualitätsmerkmale und relevante Produktionskontexte fachlich eingeordnet.
Steuerungs-, Sensor- und Produktdaten werden angebunden und in ein konsistentes Analysemodell für Linien, Prozesse und Teile überführt.
Darauf aufbauend entstehen die benötigten Auswertungen für Durchsatz, Qualität, Prozessverhalten, Fehlerbilder oder OEE-nahe Kennzahlen.
Bei Bedarf werden Data Stories, Produktberichte oder KI-Funktionen ergänzt, damit Analyseergebnisse auch im Team verfügbar und anschlussfähig bleiben.
Erweiterungen auf derselben Datenbasis
Je nach Arbeitsweise der Teams kann Manufacturing Insights um kollaborative oder KI-gestützte Funktionen ergänzt werden.
Diese Module bauen auf derselben Daten- und Anwendungsschicht auf und ergänzen Analyse um Zusammenarbeit oder KI-Unterstützung.
Zur strukturierten Dokumentation von Auffälligkeiten, Ursachenanalysen und abgeleiteten Maßnahmen kann Manufacturing Insights mit Data Stories kombiniert werden.
Wenn aus den erfassten Daten zusätzlich automatische Kontextaufbereitung und KI-gestützte Einordnung entstehen sollen, kann der Copilot auf derselben Datenbasis aufsetzen.
Demo
Vereinbaren Sie eine Demo, um Plattform, Analyse und KI-Funktionen anhand Ihrer Fragestellungen kennenzulernen.